刚政〔2023〕177号
 
刚察县人民政府
关于对刚察县泉吉乡“10·17”居民排污管沟
塌方一般生产安全事故调查处理意见
的结案批复
 
县应急管理局:
你局《关于对刚察县泉吉乡“10·17”居民排污管沟塌方一般生产安全事故调查处理意见的请示》(刚应急2023〔75〕号)收悉,经县政府研究,同意你局对刚察县泉吉乡“10·17”居民排污管沟塌方一般生产安全事故的原因分析、性质认定、责任划分、处理建议,批准结案。请你局根据《行政执法机关移送涉嫌犯罪案件的规定》,将相关人员涉嫌犯罪的线索及时移交至刚察县公安局,做好行刑衔接工作,责成涉事乡镇及相关责任人强化安全生产红线意识,认真落实防范措施,坚决杜绝此类事故再次发生。同时,要深刻汲取教训,举一反三,坚持人民至上、生命至上,牢固树立安全发展理念,以高度的责任感全力抓好安全生产工作,坚决守护人民生命财产安全。
 
附:刚察县泉吉乡“10.17”居民排污管沟塌方一般生产安全事故调查报告
 
 
 
刚察县人民政府
2023年11月15日
                
 
 
 
 
 
 
 
 
 
 
 
 
 
 
 
  
    
      | 
       抄送:县纪委监委、检察院、法院、公安局、泉吉乡人民政府、人力资源和社会保障局、住房和城乡建设局、综合行政执法局、县总工会,自然资源和林业草原局,档。 
       | 
    
    
      | 
       刚察县人民政府办公室                2023年11月15日印发         
       | 
    
  
 
刚察县泉吉乡“10.17”居民排污管沟
塌方一般生产安全事故调查报告
 
2023年10月17日下午17时50分许,刚察县泉吉乡发生了一起居民排污管沟塌方安全事故,导致2人死亡。
事故发生后,县委、县政府主要领导高度重视,立即对事故调查、善后处理等作出批示指示。县委、县政府有关领导第一时间组织相关部门负责同志赶赴现场,调查了解事故相关情况,并组织召开现场会议、专题会议,对善后处理、事故调查、专项检查等工作作了具体安排部署。
10月18日,县政府成立由县政府常务副县长为组长,乡党委、县住房和城乡建设局、县应急管理局主要负责同志为副组长,县纪委监委、县总工会、县人力资源和社会保障局、县自然资源和林业草原局、县公安局、县综合行政执法局、县人民保险公司分管负责同志为成员的刚察县泉吉乡“10.17”居民排污管沟塌方事故调查组(以下简称县事故调查组)。
按照“四不放过”和“科学严谨、依法依规,实事求是、注重实效”的原则,通过现场勘验、查阅资料、调查取证、综合分析、专家论证和法律咨询等,查明了事故经过、原因、人员伤亡等情况。现将事故调查情况报告如下:
一、基本情况
泉吉乡居民娘格加经朋友介绍,将私人住宅附属设施排污管沟承揽给韩成(承揽人),韩成和韩文德(合伙人)合伙向社会招募工匠实施该管沟工程。10月17日,韩文德在刚察县租赁小型挖机1台,12点30分到达施工地点,由马海英(租赁挖机司机)实施管沟开挖作业。排污管沟开挖长度为36米、深2.7米、宽0.8米,开挖尺寸未经专业机构勘察和测量,由承揽方按照施工经验确定。10月17日下午18时许,发生安全事故。该工程负责人未与农民工签订《劳动合同》,未购买农民工工伤保险。
事故相关人员基本情况:
娘格加,男,40岁,自然人,刚察县泉吉乡切吉村二社牧民;
韩  成,男,41岁,自然人,住青海省湟中县共和镇前营村183号,个体包工头,无施工资质;
韩文德,男,41岁,自然人,住青海省湟中县共和镇花勒城村198号与承揽人是合伙人关系,也是现场管理人员;
李生元,男,57岁,自然人,住西宁市湟源县和平乡小高陵村101号,清理基槽工人(遇难者);
保善杰,男,52岁,自然人,住青海省海东市互助县南门峡镇东沟村漫长10号,清理基槽工人(遇难者);
二、事故发生经过、应急救援和善后处置情况
(一)事故发生经过
泉吉乡居民娘格加经朋友介绍,将私人住宅排污管沟承揽给韩成(包工头),韩成和韩文德(合伙人)合伙向社会招募散工实施管沟作业。10月17日,韩文德在刚察县租赁小型挖机1台,12点30分到达作业现场,由马海英(挖机司机)进行管沟开挖,主要开挖卫生间出水口至化粪池排污管沟,总长36米,总费用1000元。韩文德安排保善杰(遇难者)负责管沟作业,安排李生元(遇难者)搬运作业材料。随后保善杰与李生元下沟清槽。10月17日17时50分,管沟开挖长度达到15米时,马新福(散工)准备下沟帮助二人清槽时发现管沟一侧有土方掉落迹象和土方坍塌危险,于是让二人迅速撤离现场。保善杰和李生元因撤离不及时,导致2人被坍塌土方掩埋。经刚察县人民医院出具的死亡报告,保善杰死亡原因为窒息死亡;李生元死亡原因为呼吸心跳骤停。
(二)事故应急救援
事故发生后,韩文德立即组织现场工人进行救援,同时给119、110报警,保善杰被现场工人救出后,由赶来救援的派出所民警用警车送至泉吉乡卫生院进行抢救,经泉吉乡卫生院抢救无效死亡。救援人员同时对另一名被掩埋人员继续进行救援。18时25分120急救车、刚察县消防救援大队救援力量到达现场进行救援,18时35分被困者李生元被救出,送往县人民医院抢救,经抢救无效死亡,至此救援结束。
(三)善后处理情况
事故发生后,第一时间成立事故善后领导小组。10月18日,遇难者家属到我县后,及时对家属进行安抚,并召集遇难者李生元家属及承包方负责人双方协商赔偿事宜,与李生元家属多次协调,最终达成18.96万元赔偿协议,赔偿款已到账,尸体现已火化。
善后组多次组织保善杰家属与承包方负责人对赔偿事宜进行协商,未达成赔付协议,家属未得到任何补偿款,拟走司法程序。
三、人员伤亡情况和直接经济损失
(一)人员伤亡情况
该事故共造成2人死亡,无其他被困人员和受伤人员。遇难者基本情况:李生元,男,57岁,住西宁市湟源县和平乡小高陵村101号;保善杰,男,52岁,住青海省海东市互助县南门峡镇东沟村漫长10号。
(二)事故直接经济损失
现阶段,事故造成直接经济损失约人民币18.96万元(李生元死亡赔偿金;保善杰死亡赔偿金未达成协议)。
四、事故原因和事故性质
(一)现场勘察情况
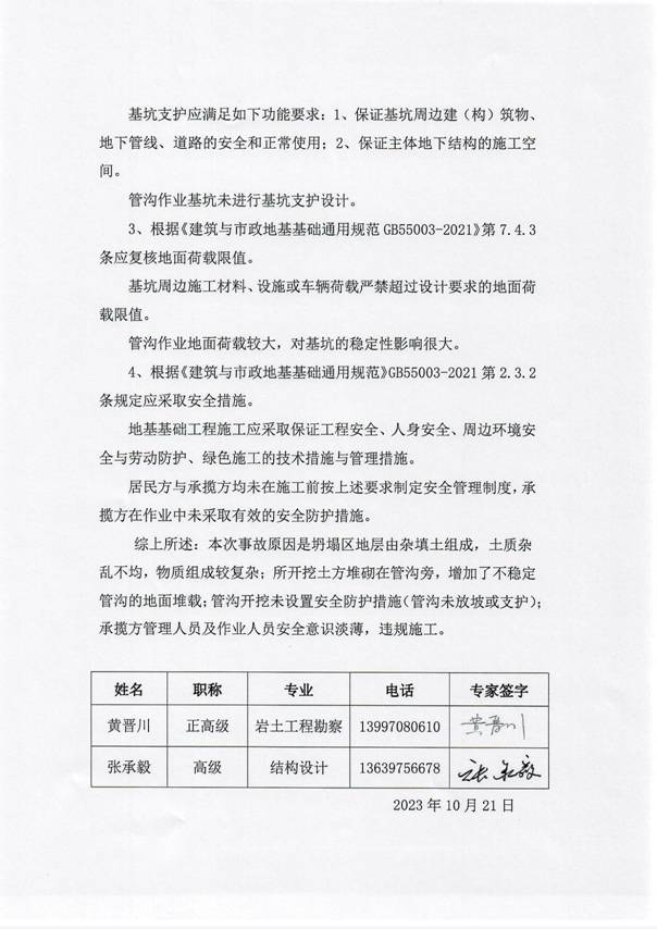
勘验地点位于泉吉乡315国道以南、娘格加住宅院内。事故发生后,按照县事故调查组要求,委托相关专家进行现场勘验(见附件)。经现场勘验,管沟开挖深度2.7米,宽度0.8米,排污管沟开挖长度15米,由小型挖掘机垂直开挖,管沟基坑未进行支护。坍塌区域位于管沟中部偏南区域,坍塌长度5-7米,土方已塌至1m处。
管沟区域地层分布:均为回填所形成的杂填土,混有大量混凝土块、砖碎块、塑料、腐木等建筑、生活垃圾,结构松散,土质杂乱不均,湿度属稍湿-湿。
管沟周边环境:紧贴管沟两侧地面堆积大量填土,高度1-1.5m不等,地面未进行硬化,管沟稍远端分布有建筑材料(木板、管材等)。
(二)事故直接原因
 本次事故直接原因是由于管沟区域地层为杂填土组成、土质不均、物质组成较复杂,管沟两侧地面堆积大量填土,高度1-1.5m不等,管沟开挖时未设置安全防护措施(管沟未放坡或支护),基坑坍塌,造成保善杰和李生元2人被掩埋,经医院抢救无效,认定死亡。
(三)事故间接原因
一是韩成为管沟作业个体包工头,无相关承包资质和个人从业资格证件,未对作业人员进行安全教育,未购买工伤保险,未与作业人员签订劳务合同,未编制具体的作业方案,未落实现场安全作业措施,未向作业人员提供安全防护用具,施工期间未到现场督促安全作业,未要求挖掘机司机将开挖土方放置在离基坑安全距离之外,是事故发生重要原因之一。
二是韩文德,与韩成是合伙人,也是管沟作业现场管理员,无个人从业资格证件,未对作业人员进行安全教育,未向作业人员提供安全防护用具,未保障作业人员安全作业条件,未核实挖掘机司机是否持有建设机械施工作业操作证,未要求挖掘机司机将开挖土方放置在离基坑安全距离之外,未对作业期间危险因素进行分析,是事故发生重要原因之一。
三是娘格加作为出资人、使用者未及时发现并消除事故隐患,未督促承包方做好现场的安全防范措施,是事故发生原因之一。
四是保善杰(遇难者)为管沟作业大工,自身安全意识淡薄,未接受任何安全教育培训,未要求现场管理员加强安全防护措施,在安全作业条件不满足的情况下冒险组织管沟清槽作业,是事故发生原因之一。
五是李生元(遇难者)为管沟作业小工,自身安全意识淡薄,未接受任何安全教育培训,冒险进行清理沟槽作业,未及时发现作业期间危险因素,忽视自身安全,思想上麻痹大意,是事故发生原因之一。
六是泉吉乡人民政府作为农牧民住房规划建设管理的责任主体,具体负责本辖区农牧民住房建设的日常监督管理工作。在本次事故当中对辖区内自建房安全监管不力,检查不严,日常巡查监管不到位,对事故发生负有属地监管责任。
(四)事故性质认定
刚察县泉吉乡“10.17”居民排污管沟塌方事故是一起一般生产安全责任事故。
五、对事故相关责任人的责任认定建议
(一)韩成,包工头。不具备相关的资质和个人从业资格,安全管理措施不到位,在安全条件不满足的情况下,安排未经安全教育培训的人员实施作业,对事故发生负有主要责任。建议移送司法机关,追究刑事责任。
(二)韩文德,与韩成是合伙人关系。不具备个人从业资格,安全管理措施不到位,在安全条件不满足的情况下,安排未经安全教育培训的人员实施作业。对事故发生负有主要责任。建议移送司法机关,追究刑事责任。
(三)娘格加,作为出资人、使用者未及时发现并消除事故隐患,未督促承包方做好现场的安全防范措施,对事故发生负有次要责任。按照事故责任报告,承担相应责任。
(四)保善杰,作业人员。其安全意识淡薄,麻痹大意,不具备施工安全相关作业知识,对事故发生负有次要责任。
(五)李生元,作业人员。其安全意识淡薄,麻痹大意,不具备施工安全相关作业知识,对事故发生负有次要责任。
(六)泉吉乡人民政府,根据《青海省农牧民住房建设管理办法》《刚察县农牧民住房建设管理实施细则》规定,泉吉乡作为农牧民住房规划建设管理的责任主体,具体负责本辖区农牧民住房建设的日常监督管理工作。在本次事故当中对辖区内自建房安全监管不力,检查不严,日常巡查监管不到位,对事故发生负有属地监管责任。针对泉吉乡政府及有关公职人员履职方面存在的问题,建议移交县纪委监委。
六、事故防范措施
(一)深刻吸取该起安全事故教训,以乡镇为单位,全面排查辖区,尤其是沿街、村社实施的小型自建管沟工程,会同工程质量安全监督部门现场监督,并查阅工程档案资料,全面排查整治管沟工程安全隐患。
(二)全面排查房屋和市政基础设施(城镇燃气、供热、供水等)工程安全隐患,督促施工企业严格做好停工期间安全值班值守。冬季施工工地,制定冬季施工方案,报工程质量安全监督部门备案,做好安全、防火、防电击等防范措施。
(三)巩固城乡自建房安全隐患排查整治工作,召集自建房排查成员单位,全方位、无死角排查未向村委、乡镇、住建、农牧、自然资源报备的违规建房行为,以零容忍的态度发现一处,整治一处。加强我县农房建设实施细则宣传,引导农牧民规范安全建房,积极服务群众,提供技术指导,进一步夯实我县“住房安全有保障”工作基础。
附件:刚察县泉吉乡“10.17”居民排污管沟塌方事故原因分析
 
 
 
 
 
 
 

